Influência da qualidade do ar na saúde do adolescente

Influence of air quality on teen health

Influencia de la calidad del aire en la salud del adolescente

 

Alex Soares Feitosa*

asoares.12@hotmail.com

Laís Marques Pinheiro*

laismarques16@hotmail.com

D’Angela Analdina da Silva Kotinscki**

dangelakotinscki@hotmail.com

Juliana Guisardi Pereira***

julianaguisardi@gmail.com

Maria Dyrce Dias Meira***

dyrcem@yahoo.com.br

 

*Graduando/a em Nutrição

pelo Centro Universitário Adventista de São Paulo (UNASP-SP)

**Enfermeira, Mestranda em Promoção da Saúde

pelo Centro Universitário Adventista de São Paulo (UNASP-SP)

***Doutora em Ciências pela Escola de Enfermagem

da Universidade de São Paulo (EEUSP)

Docente na Universidade de São Paulo (USP-SP)

****Doutora em Ciências pela Escola de Enfermagem

da Universidade de São Paulo (EEUSP)

Docente do Curso de Mestrando em Promoção da Saúde

pelo Centro Universitário Adventista de São Paulo (UNASP-SP)

(Brasil)

 

Recepção: 26/12/2019 - Aceitação: 23/01/2020

1ª Revisão: 09/01/2020 - 2ª Revisão: 20/01/2020

 

Este trabalho está sob uma licença Creative Commons

Atribuição-NãoComercial-SemDerivações 4.0 Internacional (CC BY-NC-ND 4.0)

https://creativecommons.org/licenses/by-nc-nd/4.0/deed.pt

 

Resumo

    Introdução: a exposição precoce dos adolescentes à ambientes em que a qualidade do ar está comprometida por poluentes poderá acarretar doenças diversas, principalmente relacionadas às Doenças Crônicas Não Transmissíveis, que perdurarão por toda a vida. Objetivo: identificar na literatura a influência da qualidade do ar na saúde do adolescente, buscando compreender os efeitos decorrentes dos poluentes atmosféricos. Metodologia: revisão integrativa na qual se utilizou os descritores “Poluição do Ar” AND “Saúde do Adolescente”. As buscas foram realizadas nas bases de dados PubMed e Biblioteca Virtual em Saúde (BVS). Foram incluídos artigos publicados entre 2014 a 2018 em produções disponíveis em texto completo, nos idiomas português, inglês e espanhol. Resultados: foram selecionados 37 artigos e categorizadas conforme a influência da qualidade do ar na saúde respiratória, na saúde mental, nas doenças relacionadas à síndrome metabólica e em outras doenças. Conclusão: este estudo conclui que a qualidade do ar tem uma forte influência na saúde do adolescente. Essa influência pode ser observada especialmente em doenças respiratórias causadas pelo tabagismo passivo, cheiro intencional de vapores de gasolina, cola, corretores e escapamentos de carro.

    Unitermos: Ar puro. Poluição do ar. Saúde do adolescente. Promoção da saúde.

 

Abstract

    Introduction: the early exposure of adolescents to environments in which air quality is compromised by pollutants may lead to various diseases, mainly related to Non-Communicable Diseases, which will last for a lifetime. Objective: to identify in the literature the influence of air quality on adolescent health, seeking to understand the effects of air pollutants. Methodology: integrative literature review, using the descriptors “Air Pollution” AND “Adolescent Health”. The search was carried out with PubMed and Virtual Health Library (VHL) databases. Articles published from 2014 to 2018 with full text available in Portuguese, English and Spanish were included. Results: 37 articles were selected and categorized according to the influence of air quality on respiratory health, mental health, diseases related to the metabolic syndrome and other diseases. Conclusion: this study concludes that air quality has a strong influence on adolescent health. This influence can be especially seen in respiratory diseases caused by passive smoking, purposeful smell of gasoline vapors, glue, correctors and car exhaust.

    Keywords: Pure air. Air pollution. Adolescent health. Health promotion.

 

Resumen

    Introducción: la exposición temprana de los adolescentes a ambientes en los que la calidad del aire se ve comprometida por los contaminantes puede conducir a varias dolencias, principalmente relacionadas con enfermedades crónicas no transmisibles, que durarán toda la vida. Objetivo: identificar en la literatura la influencia de la calidad del aire en la salud de los adolescentes, buscando comprender los efectos de los contaminantes del aire. Metodología: revisión integradora utilizando los descriptores "Contaminación del aire" AND "Salud del adolescente". Las búsquedas se realizaron en las bases de datos de PubMed y Biblioteca Virtual de Salud (BVS). Se incluyeron artículos publicados de 2014 a 2018 en producciones de texto completo en portugués, inglés y español. Resultados: se seleccionaron y categorizaron 37 artículos de acuerdo con la influencia de la calidad del aire en la salud respiratoria, la salud mental, las enfermedades relacionadas con el síndrome metabólico y otras enfermedades. Conclusión: este estudio concluye que la calidad del aire tiene una fuerte influencia en la salud de los adolescentes. Esta influencia se puede ver especialmente en las enfermedades respiratorias causadas por el tabaquismo pasivo, el olor intencional de vapores de gasolina, pegamento, correctores y caños de escape de automóviles.

    Palabras clave: Aire puro. Polución del aire. Salud del adolescente. Promoción de la salud.

 

Lecturas: Educación Física y Deportes, Vol. 24, Núm. 260, Ene. (2020)


 

Introdução

 

    Fatores de risco evitáveis comuns como sedentarismo, dieta inadequada e uso nocivo do consumo de álcool e tabaco, são reconhecidos há muito tempo como riscos para a saúde. Entretanto, o que é pouco conhecido é que os fatores ambientais também estão entre as principais causas de Doenças Crônicas Não Transmissíveis (DCNT). Segundo a Organização Mundial de Saúde (OMS) apoluição do ar ambiente (ao ar livre) e doméstica juntas causaram mais de seis milhões de mortes por doenças cardiovasculares, doenças respiratórias crônicas e câncer de pulmão. (World Health Organization, 2017)

 

    No Brasil, com o crescimento econômico, a emissão de gases e partículas tendem a intensificar-se progressivamente, levando ao aumento de sua concentração na atmosfera, resultando em efeitos adversos comprovados que permitem ser considerados “poluentes atmosféricos”. (Santana et al., 2012)

 

    Para o Conselho Nacional do Meio Ambiente (CONAMA), em sua Resolução 03/1990 (Art. 1º), os padrões de qualidade do ar são considerados a partir das “concentrações de poluentes atmosféricos que, ultrapassadas, poderão afetar a saúde, a segurança e o bem-estar da população, bem como ocasionar danos à flora e à fauna, aos materiais e ao meio ambiente em geral”. (Brasil, 1990)

 

    Os padrões regulamentados pela legislação ambiental (Brasil, 2018) analisam as seguintes substâncias: partículas totais em suspensão (PTS), fumaça, partículas inaláveis (MP10 e MP2.5), dióxido de enxofre (SO2), monóxido de carbono (CO), ozônio (O3), dióxido de nitrogênio (NO2) e chumbo (PB). Cerca de 90% das pessoas respiram um ar que não está em conformidade com as diretrizes padronizadaspara a qualidade do ar preconizada pela OMS. (World Health Organization, 2016)

 

    Atualmente, um ambiente saudável sem contaminantes no ar é um privilégio da minoria da sociedade. Em muitas regiões do mundo, a exacerbação da atividade industrial, a ausência de biodiversidade e uma alta frota veicular contribuem para a poluição atmosférica, problema que afeta a saúde de milhões de pessoas. (Guimarães, 2016)

 

    A Organização de Cooperação e de Desenvolvimento Econômico - OECD (2016) sinalizou que a poluição do ar externo poderá causar de seis a nove milhões de mortes prematuras por ano até 2060. Wang et al. (2016) citaram em um estudo que a poluição do ar à nível mundial esteve relacionada diretamente a 19% das mortes devido a doenças cardiovasculares, 24% das mortes por doenças isquêmicas do coração, 23% das mortes decorrentes de câncer de pulmão e 21% das mortes por acidente vascular cerebral.

 

    Segundo a OMS, apenas na Europa a poluição atmosférica é causadora de um custo de 1,6 trilhão de dólares por ano em mortes e doenças, o que corresponde a quase um décimo do produto interno bruto da região (World Health Organization, 2015). O ar poluído passa a ser líder ambiental para riscos em saúde, suplantando as mortes por malária, poluição indolor, falta de saneamento básico e consumo de água insalubre. (The World Bank, 2016)

 

    As projeções macroeconômicas diante deste cenário de poluição do ar reportam perdas de produtividade, gastos em assistência em saúde e perda do rendimento das colheitas agrícolas, que juntos levarão a um aumento gradual do custo econômico global de 0,3 em 2015 a 1% do PIB global em 2060. (Organization for Economic, 2016)

 

    Se presume que a exposição precoce dos adolescentes à ambientesem que a qualidade do ar está comprometida por poluentespoderá acarretar doenças diversas, principalmente relacionadas às DCNT, que perdurarão por toda a vida. O objetivo desta pesquisa foi identificar na literatura a influência da qualidade do ar na saúde do adolescente, buscando compreender os efeitos decorrentes dos poluentes atmosféricos e de ambientes internos relacionados às principais doenças prevalentes.

 

Método

 

    Esta pesquisa consiste em uma Revisão Integrativa da literatura, disponível em domínio público, sobre a influência da qualidade do ar na saúde do adolescente. As etapas percorridas deste processo foram: formação da equipe responsável pela pesquisa, elaboração da pergunta norteadora, busca ou amostragem na literatura, coleta de dados, análise crítica dos estudos incluídos e discussão dos resultados.

 

    A pergunta que norteou a busca foi: Qual a influênciada qualidade do ar na saúde do adolescente? As bases de dados utilizadas foram a PubMed com os descritores “Air Pollution” AND “Adolescent Health” e a Biblioteca Virtual em Saúde (BVS) com os termos “poluição do ar” AND “saúde do adolescente” contidos nos Descritores em Ciências da Saúde (DECs) na BVS.

 

    Os critérios de inclusão foram: artigos publicados entre 2014 a 2018 em produções disponíveis em texto completo, nos idiomas português, inglês e espanhol com a aplicação do filtro "adolescentes" e "humanos". Em seguida ocorreu a pré-seleção de acordo com a presença dos descritores nos resumos, títulos ou palavras-chave. Na fase de seleção buscou-se os artigos que respondiam à pergunta norteadora da pesquisa, incluindo artigos cujo público alvo envolveu adolescentes, que possuíam idades entre 10 e 19 anos, conforme preconizado pela OMS (World Health Organization, 1965). Após exclusão dos artigos duplicados, os que restaram foram incluídos para a análise.

 

    Para a coleta de dados foi utilizado um formulário contendo informações sobre: identificação (autor, título, periódico, ano); tipo do estudo e objetivo (se é qualitativo, quantitativo, revisão ou outro); características metodológicas estudadas, resultados e conclusão. Para análise crítica os artigos foram agrupados em uma planilha no programa Microsoft Excel por áreas temáticas.

 

Resultados

 

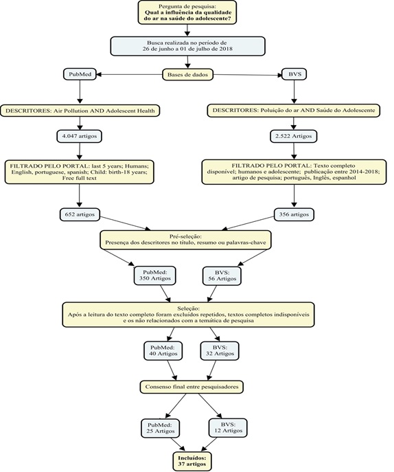
    Dentre as 4.047 referências encontradas pela PubMed, 653 artigos se enquadravam nos critérios de inclusão. Das 2.522 acessadas na BVS 356 artigos passaram pelos critérios citados anteriormente. Após a seleção das duas primeiras fases, foi realizada a leitura completa dos artigos e excluídos os repetidos, sendo conservados 41 artigos pela PubMed e 32 artigos pela BVS. Por fim, houve um consenso entre os pesquisadores para seleção dos artigos, conforme pertinência quanto a responderem à pergunta que orientou a pesquisa. Restaram, então, 25 artigos da PubMed e 12 da BVS, totalizando 37 referências para análise e discussão (Figura 1).

 

Figura 1. Fluxograma de seleção das referências

Fonte: elaborado pelos autores (2019)

 

    Os artigos selecionados foram classificados quanto à influência da qualidade do ar em relação as seguintes temáticas: na saúde respiratória, na saúde mental, na síndrome metabólica e doenças relacionadase em outras condições clínicas (Quadros 1 a 4).

 

Quadro 1. A influência da poluição do ar na saúde respiratória

Autores, fonte e ano de publicação

Local do estudo

Título do artigo

Conclusão do estudo

Lovinsky-Desir et al.

 

Environment International
(2016)

New York

EUA

Physical Activity, Black Carbon Exposure and Airway
Inflammation in an Urban Adolescent Cohort

A atividade física pode ser benéfica para a saúde respiratória das crianças, acrescentando
apoio às recomendações atuais de atividade física; no entanto, a alta exposição de Carbono Preto (CP) atenua esse efeito.

Nhung et al.

Environment International
(2018)

Hanoi

 

Vietnã

Acute effects of ambient air pollution on lower respiratory infections in Hanoi children: An eight-year time series study

Houve fortes associações entre internações hospitalares por infecções respiratórias inferiores e níveis diários a poluição do ar.

Bono et al.


Environmental Research
 (2015)

Torino

 

Italia

Urban air and tobacco smoke as conditions that increase the risk of oxidative stress and respiratory response in youth

Os achados confirmam efeitos adversos de curto prazo da poluição do ar sobre a saúde, com risco de internação por emergência.

Lin et al.

 BMC Public Health (2014)

Taichung

 

Taiwan

Low birth weight and environmental tobacco
smoke increases the risk of wheezing in adolescents: a retrospective cohort study

Maior exposição ao Fumaça de Tabaco Ambiental (FTA) correlacionou-se com maior risco de sibilância. Baixo Peso ao Nascer (BPN) e (FTA) têm sido relacionados ao aumento do risco de sintomas respiratórios entre adolescentes.

Bose et al.

Plos One
(2018)

Lima

 

Peru

Association of traffic air pollution and rhinitis quality of life in Peruvian children with asthma

A maior exposição ao material particulado e CN está associada à pior índice de rinoconjuntivite entre participantes asmáticas.

Yoda et al.

Environmental Health and
Preventive Medicine
(2017)

Seto

 

Japão

Acute effects of air pollutants on pulmonary function among students: a panel study in an isolated island

O aumento na concentração de Carbono Preto (CP) e ozônio (O3) têm efeitos agudos sobre a função pulmonar nos estudantes de uma ilha isolada, sem grandes fontes artificiais de poluentes atmosféricos.

Fernández-Plata et al.

Revista de Investigación Clínica
(2016)

Cidade do México

 

México

Effect of Passive Smoking on The Growth of Pulmonary function and Respiratory Symptoms in School children

O tabagismo passivo foi associado com função pulmonar espirométrica reduzida e uma maior frequência de sintomas respiratórios autorreferidos e infecções respiratórias.

Herrera et al.

Environmental Health
(2016)

Coquimbo

 

Norte do Chile

Proximity to mining industry and respiratory diseases in children in a community in Northern Chile: a cross-sectional study

O impacto sobre a saúde foi considerado significante somente em uma distância mínima de 1800 metros, com aumento considerável no risco de doenças respiratórias.

Barakat-Haddad et al.

Journal of Environmental and Public Health
(2015)

Abu Dhabi

 

Emirados Árabes Unidos

Air Quality and Respiratory Health among Adolescents from the United Arab Emirates

A exposição à qualidade do ar e fatores comportamentais, como tabagismo e cheiro proposital de vapores de gasolina, cola, corretores, exaustão do carro, ou queimar formigas pretas são preditores significativos de saúde respiratória.

Guidry et al.

Int. Forum Allergy Rhinol.
(2016)

Carolina do Norte

 

EUA

Data quality from a longitudinal study of adolescent health at schools near industrial livestock facilities

Asma e estado de alergia foram associados com sintomas relacionados com asma no início e durante o seguimento do estudo.

Shargorodsky et al.

Int. Forum Allergy Rhinol
(2015)

EUA

Allergic sensitization, rhinitis, and tobacco smoke exposure in U.S. children and adolescents

Exposição ao fumo de tabaco foi associado com o aumento da prevalência de sintomas de rinite, mas diminuiu a prevalência de sensibilização alérgica.

Kile et al.

Saúde
Ambiental
(2014)

EUA

A cross-sectional study of the association between ventilation of gas stoves and chronic respiratory illness in U.S. children enrolled in NHANES III

Em casas que usavam fogões a gás, crianças cujos pais relataram usar ventilação quando operavam seu fogão tinham maior função pulmonar e menores chances de asma, chiado e bronquite em comparação com casas que não tinham ventilação.

Jacobson et al.

Plos One
 (2014)

Tangará da Serra

 

Brasil

Acute Effects of Particulate Matter and Black Carbon from Seasonal Fires on Peak Expiratory Flow of Schoolchildren in the Brazilian Amazon

As reduções no Pico de Fluxo Expiratório (PFE) foram associadas à poluição do ar, principalmente para exposições defasadas de 3 a 5 dias e para crianças mais jovens (6 a 8 anos).

Esposito et al.

 BMC Pulmonary Medicine
(2014)

Milão

 

Itália

Impact of air pollution on respiratory diseases in children with recurrent wheezing or asthma

Houve uma associação significativa entre a poluição relacionada ao tráfego e a exacerbações da asma e infecções respiratórias em crianças nascidas de pais atópicos e naqueles que sofrem de sibilância recorrente ou asma.

Zulkifli et al.

Asian Pacific Journal
 of Cancer Prevention
(2014)

Melak e Kedah

 

Malásia

Implementation of Smoke-free Legislation in Malaysia: Are Adolescents Protected from Respiratory Health Effects?

Os sintomas respiratórios são comuns entre aqueles que relataram exposição ao fumo passivo, principalmente em transporte público.

Shirinde, Wichmann & Voyi

Environmental Health
(2014)

Gauteng

 

África do Sul

Association between wheeze and selected air pollution sources in an air pollution priority area in South Africa: a cross-sectional study

Houve aumento do risco de chiado devido à exposição a fontes internas e externas de poluição do ar.

Velická et al.

Cent Eur J Public Health
(2015)

Ostrava

 

República Checa

Asthma exacerbations and symptom variability in children due to short-term ambient air pollution changes in Ostrava, Czech Republic

Os resultados sugerem associações moderadamente fortes entre as concentrações de poluentes do ar e dificuldades respiratórias entre crianças e adolescentes asmáticos.

Middleton et al.

Public Health
(2014)

Chipre

 

Grecia

Prevalence of asthma and respiratory symptoms in 15-17 year-old Greek-Cypriots by proximity of their community of residence to power plants: Cyprus 2006 e 2007

Houve prevalência mais elevada de asma ativa na proximidade das centrais elétricas, com nenhuma evidência de uma relação de distância-resposta.

Balte et al.

Respir Med.

(2016)

Ilha de Wight

 

Inglaterra

Relationship between Birth Weight, Maternal Smoking during Pregnancy and Childhood and Adolescent Lung Function: A Path Analysis

O maior peso ao nascer e idade gestacional foi associadopositivamente com maior Volume Expiratório Forcado, Capacidade Vital Forçada e Fluxo Expiratório Forçado. o tabagismo materno, durante a gravidez, foi associado à redução da função pulmonar em adolescentes.

Bono et al.

BMC Public Health
(2016)

Turin

 

Itália

Air pollution, aeroallergens and admissions to pediatric emergency room for respiratory reasons in Turin, northwestern Italy

Os resultados confirmam os efeitos adversos da poluição do ar na saúde de crianças e adolescentes, a curto prazo e quanto ao risco de admissões em sala de emergência.

Bird & Staines-Orozco

International Journal
of COPD
(2016)

Juárez

 

México

Pulmonary effects of active smoking and secondhand smoke exposure among adolescent students in Juárez, Mexico

O início do tabagismo e, em menor escala, a exposição ao fumo passivo (SHS) na adolescência aumenta os sintomas respiratórios e reduz os valores dos testes de função pulmonar.

Jung et al.

RespiratoryResearch
(2017)

Nova York

 

EUA

Short-term exposure to PM2.5 and vanadium and changes in asthma gene DNA methylation and lung function decrements among urban children

A exposição ao Vanádio foi associada à alteração da metilação do DNA em genes da asma alérgica e pró-inflamatória, relacionados à poluição do ar, no entanto, a exposição à PM2.5 a curto prazo, se associou à decréscimos na função pulmonar.

Fonte: elaborado pelos autores (2019)

 

Quadro 2. A influência da poluição do ar na saúde mental

Autores, fonte e ano de publicação

Local do estudo

Título do artigo

Conclusão do estudo

Heshmat et al.

Epidemiology Research
 (2017)

Províncias

 

Irã

Association of passive and active smoking with self-rated health and life satisfaction in Iranian children and adolescents: the CASPIAN IV study

Adolescentes fumantes ativos ou passivos têm pior satisfação com a vida e pior autoavaliação da saúde do que os não-fumantes.

Bang et al.

Exp. Med.
(2017)

Coreia do Sul

Secondhand Smoking Is Associated with Poor Mental Health in Korean Adolescents

O estudo demonstrou que o tabagismo passivo foi associado com a saúde mental deficiente, como depressão, estresse e suicídio.

Kim et al.

Plos One
(2016)

South

Korea

Secondhand Smoke Exposure and Depressive Symptoms among Korean Adolescents: JS High School Study

Houve associação significativa entre exposição ao fumo passivo, principalmente, dentro de casa e sintomas depressivos em adolescentes do sexo masculino.

Dales & Cakmak

Plos One
(2016)

British Columbia, Pradarias, Ontário, Quebec e províncias do Atlântico

 

Canadá

Does Mental Health Status Influence Susceptibility to the Physiologic Effects of Air Pollution? A Population Based Study of Canadian Children

As crianças que relatam transtornos do humor ou sintomas emocionais desfavoráveis parecem ser mais vulneráveis aos efeitos fisiológicos adversos da poluição do ar.

Padrón, Galán & Rodríguez-Artalejo

Tobacco Control (2014)

Madrid

 

Espanha

Exposure to passive smoking
and psychic suffering in adolescents. A population-based

A duração da exposição ao fumo em casa teve uma resposta positiva com a frequência de transtornos psicológicos.

Fonte: elaborado pelos autores (2019)

 

Quadro 3. A influência da poluição do ar na síndrome metabólica e doenças relacionadas

Autores, fonte e ano de publicação

Local do estudo

Título do artigo

Conclusão do estudo

Dougan et al.

Int J Obes
(Lond).

(2016)

EUA

Is grand-parental smoking associated with adolescent obesity? A three-generational study

Os avós tabagistas podem afetar o estado de sobrepeso dos netos, devido as mães estarem expostas ao fumo passivo.

Kim, Kam, & Lee

Environmental Research
(2014)

EUA

Synergistic interaction between polycyclic aromatic hydrocarbons and environmental tobacco smoke on the risk of obesity in children and adolescents: The U.S. National Health and Nutrition Examination Survey 2003–2008

Exposição ambiental aos Hidrocarbonetos Aromáticos Policíclicos (PAHs) e os níveis Fumaça de Tabaco Ambiental (FTA) podem estar associados à obesidade de crianças e adolescentes. A exposição simultânea a PAHs e FTA pode aumentar substancialmente o risco de obesidade.

Groner et al.

Acad. Pediatr.
(2016)

Colombus, OH

 

EUA

Oxidative Stress in Youth and Adolescents with Elevated Body Mass Index Exposed to Secondhand Smoke

Houve relação significativa entre o nível de nicotina do cabelo e os marcadores de oxidação em um grupo de jovens com alta proporção sobrepeso / obesos.

Alderete et al.

American Diabetes Association
(2017)

Los Angeles

 

EUA

Longitudinal Associations Between Ambient Air Pollution with Insulin Sensitivity, b-Cell Function, and Adiposity in Los Angeles Latino Children

A exposição à poluição do ar ambiente pode contribuir para o desenvolvimento de diabetes tipo 2 devido a efeitos diretos sobre Sensibilidade à Insulina e função das células-b. A exposição ao Oxido Nítrico (NO2) e material particulado foram associados ao aumento da adiposidade abdominal.

Moore et al.


J Clin. Endocrinol. Metab.
(2016)

EUA

Interactions Between Diet and Exposure to Secondhand Smoke on Metabolic Syndrome Among Children: NHANES 2007-2010

O risco de síndrome metabólica é aumentado em crianças adolescentes com alta exposição ao fumo passivo, baixo consumo de Vitamina E, ômega-3 e ácidos graxos poli-insaturados.

Huntington-
Moskos, Turner-Henson & Rice
 J Community Health
(2014)

Alabama

EUA

Tobacco Exposure, Weight Status, and Elevated Blood Pressure in Adolescents

A exposição à fumaça, tanto em fumo ativo ou passivo e circunferência da cintura contribuíram com 35% da variação na pressão arterial sistólica e 18% na pressão arterial diastólica entre adolescentes, agregando riscos cardiovasculares.

Fonte: elaborado pelos autores (2019)

 

Quadro 4. Associação da poluição do ar com outras condições clínicas

Autores, fonte e ano de publicação

Local do estudo

Título do artigo

Conclusão do estudo

Shirinde, Wichmann & Voyi

 BMJ Open
(2015)

África do Sul

Environmental tobacco smoke and the risk of eczema symptoms among school children in South Africa: a cross-sectional study

Os sintomas do eczema foram associados à exposição à fumaça de tabaco ambiental em casa e na escola.

Spycher et al.

Springer Science
(2015)

Suíça

Childhood cancer and residential exposure to highways: a nationwide cohort study

Adolescentes têm um risco aumentado de leucemia associado a poluição do ar devido à proximidade das residências de

Rodovias.

Kaleta et al.

International Journal of
Environmental Research and Public Health (2017)

Lodzkie

Voivodeship

Polônia

 

Involuntary Smoking in Adolescents, Their Awareness of Its Harmfulness, and Attitudes towards Smoking in the Presence of Non-Smokers

A maioria dos estudantes estavam cientes das consequências do tabagismo ativo e passivo para a saúde de maneira geral. Os não tabagistas foram mais propensos a afirmar que fumar deveria ser proibido em casa e em veículos (p <0,05).

Barbosa et al.

Cad. Saúde Pública
(2015)

São Paulo

Brasil

Air pollution and children's health: sickle cell disease.

A exposição à poluição do ar pode afetar a saúde cardiovascular de crianças e de adolescentes, principalmente em pacientes com anemia falciforme.

Fonte: elaborado pelos autores (2019)

 

    A figura 2 mostra a distribuição das publicações, incluídas nesta revisão, por regiões segundo a divisão apresentada pela OMS, na qual estima o número de mortes, para cada 100.000 habitantes, atribuídas às causas ligadas aos poluentes ambientais, tanto internos como externos (World Health Organization, 2018). Neste gráfico é demonstrado a relação inversa por regiões geográficas sem, contudo, levar em conta avocação acadêmica das diversas regiões.

 

Figura 2. Distribuição de publicações por regiões geográficas e mortesem 2016 atribuídas à poluição do ar

Fonte: Dados da pesquisa e da World Health Organization (2018)

 

Discussão

 

    A seguir se discute os principais achados das pesquisas incluídas no presente estudo, destacando a abrangência quanto à variedade de locais em que as mesmas foram desenvolvidas. Dos 23 países envolvidos nas pesquisas, cinco eram dos Estados Unidos da América, três da Itália e dois do México, Coreia do Sul e Brasil. Os demais apresentaram apenas uma referência cada. Nas regiões da Ásia, onde se registra o maior número de mortes por causas relacionadas aos poluentes do ar (World Health Organization, 2018), foram encontradas oito publicações, envolvendo diferentes localidades. Por outro lado, os países com menos registros de mortes foram os que apresentaram maior produção de artigos.

 

A influência da poluição do ar na saúde respiratória

 

    Os poluentes atmosféricos estiveram associados com diversos processos patológicos do sistema respiratório, representando 59% (n=22) do total de artigos (n=37), os quais mostraram cinco principais causas relacionadas com afecções do sistema respiratório, na seguinte ordem de citação: poluentes ambientais diversos, afecções ao fumo ou inalação propositais, áreas próximas de maior produção de poluentes ou até mesmo em lugares isolados e relacionados com produção caseira de contaminação do ar.

 

    Estudos realizados por Esposito et al. (2014) com 777 crianças e adolescentes e por Nhung et al. (2018) que examinou 40.733 internações por pneumonia e 17.118 por bronquite e asma, envolvendo a faixa etária de 0 a 17 anos no Vietnã, durante sete anos, mostraram fortes associações entre os níveis diários de poluição do ar com as internações hospitalares por infecções respiratórias. Registraram também exacerbação dos sintomas de asma em crianças e adolescentes.

 

    Com uma amostra de 390 participantes, sobre o aumento do risco de internações por emergência, Bono et al. (2015) comprovaram que a exposição passiva à fumaça do tabaco aumenta os riscos de adolescentes desenvolveremo estresse oxidativo, confirmando os efeitos adversos a curto prazo com risco de internação por emergência. Em outro estudo que examinou a associação das concentrações de poluição do ar atmosférico com internações hospitalares em uma amostragem de 21.793 pacientes também confirmaram aumento de internações na sala de emergência decorrente de efeitos adversos na saúde a curto prazo. (Bono et al., 2016)

 

    Outros estudos conduzidos pelos autores Guidry et al. (2016), Velická et al. (2015) e Jung et al. (2017) confirmaram em seus resultados, a relação entre poluição do ar ambiente com a frequência de asma em adolescentes. Vale ressaltar que o estudo longitudinal realizado por Guidry et al. (2016) com amostra de 340 estudantes do ensino médio, em área rural dos EUA, na qual 10% (n=34) dos participantes estavam classificadas com diagnóstico de asma. Além disso 15% (n=48) apresentavam chiado e 29% (n=98) relataram alergias. Em uma amostra de 3.468 alunos, entre 13 e 14 anos, Shirinde et al. (2014) estudou ambientes internos e externos, sendo que ambos apontaram associação com sintomas de asma.

 

    Além da asma e outras doenças respiratórias estarem associadas a poluição ambiente, outros estudos foram mais específicos ao tipo e fonte dos poluentes em localidades específicas. As análises realizadas por Kile et al. (2014) em 12.570 crianças e adolescentes, evidenciaram a importância de ter ventilação, enquanto os pais operavam fogões a gás. Observaram que casas com melhor ventilação resultavam em maior função pulmonar e menores chances de asma, chiado e bronquite nos filhos em comparação com casas que nunca usaram o sistema de ventilação ou não tinham ventilação. Outro estudo evidenciou que residir próximo de áreas industriais se relacionou a uma maior prevalência de doenças respiratórias, principalmente, a asma. (Middleton et al., 2014; Herrera et al., 2016)

 

    Uma importante pesquisa desenvolvida por Yoda et al. (2017) demonstrou que lugares mais isolados, sem grandes fontes de poluentes, também estavam com concentrações aumentadas de Carbono Preto (CP) e Ozônio (O3) imigrados de outro continente. Esses poluentes trazidos pelas correntes de ar provocavam efeitos agudos sobre a função pulmonar nos estudantes adolescentes, como foi verificado na ilha de Yoda, localizada na região de Seto, no Japão.

 

    Em um estudo nacional de asma feito em Taiwan envolvendo 844.003 mil adolescentes de 12-15 anos, Lin et al. (2014) investigaram a combinação de Baixo Peso ao Nascer (BPN) e Fumaça de Tabaco Ambiental (FTA) com presença de sibilos onde puderam concluir que existe esta correlação com oaumentodos riscos de doenças respiratórios nos adolescentes. Balte et al. (2016), na mesma linha de pesquisa, estudaram os efeitos do peso ao nascer, idade gestacional e tabagismo materno gestacional na função pulmonar em crianças com 10 e 18 anos de idade. Os autores apontaram que o maior peso ao nascer foi significativamente associado, seja direta ou indiretamente, com maior Volume Expiratório Forçado, Capacidade Vital Forçada e Fluxo Expiratório Forçado. Por outro lado, o tabagismo materno durante a gravidez foi associado à redução da relação entre esses parâmetros, evidenciando comprometimento das funções respiratórias em adolescentes.

 

    A exposição ao fumo passivo em estudantes, com idades entre 8 e 17 anos, apresentou uma redução no crescimento da função pulmonar e maiores sintomas respiratórios e infecções em comparação com crianças e adolescente não expostos (Fernández-Plata et al., 2016). Nesse estudo, foram incluídos 1.819 participantes (929 meninas e 890 meninos) residentes em uma altitude de 2.240 metros. Bird & Staines-Orozco (2016) também analisaram os efeitos à exposição ao fumo passivo sobre a função respiratória e pulmonar entre os alunos da oitava série na cidade de Juárez no México. Seus achados sugerem que no início do tabagismo, e em menor escala, a exposição ao fumo na adolescência levam ao aumento dos sintomas respiratórios e redução dos valores no teste de função pulmonar. Outro estudo que investigou a mesma relação anterior realizada com adolescentes, porém em ambiente público, também concluiu que os sintomas de doenças respiratórias são comuns nessa faixa etária. (Zulkifli et al., 2014)

 

    Barakat-Haddad et al. (2015) examinaram o papel da qualidade do ar em relação à bronquite crônica, enfisema, asma, sibilos e tosse seca entre adolescentes dos Emirados Árabes Unidos (EAU). Os pesquisadores concluíram que a exposição à qualidade do ar e fatores comportamentais, como tabagismo e cheiro proposital de vapores de gasolina, cola, corretores, exaustão do carro, ou queimar formigas pretas são preditores significativos de problemas na saúde respiratória entre adolescentes.

 

    Shargorodsky et al. (2015) tiveram o intuito de analisar a associação entre a exposição ao fumo ativo ou ao fumo passivo (SHS) e a prevalência de rinite e sensibilização alérgica na população pediátrica dos Estados Unidos. Os resultados destacaram complexa relação entre a exposição ao tabaco e patologias sino-nasais. A exposição ao fumo de tabaco foi associada com o aumento da prevalência de sintomas de rinite, mas diminuiu prevalência de sensibilização alérgica.

 

A influência da poluição do ar na saúde mental

 

    Heshmat et al. (2017) examinaram a prevalência de tabagismo passivo e ativo com autoavaliação da saúde e satisfação com a vida em 13.486 crianças e adolescentes iranianos (6640 do sexo feminino e 6846 do sexo masculino). Foi percebido que os fumantes ativos ou passivos têm pior satisfação com a vida e pior autoavaliação da saúde do que os nãofumantes. Encontraram diferenças significativas entre os sexos, sendo que os meninos tiveram maior incidência de obesidade eexposição ativa ao fumo, enquanto as meninas apresentaram maior índicede depressão e ansiedade.

 

    Em um estudo populacional realizado na Coreia do Sul, com uma amostra representativa de 62.708 estudantes adolescentes, Bang et al. (2017) também tiveram como escopo avaliar se a exposição ao fumo passivo estava associada a variáveis relacionadas com a saúde mental, como depressão, estresse e suicídio coreanos. Após análises consistentes, os autores perceberam que existe uma correlação significativa com os índices apresentados.

 

    Kim et al. (2016) ao analisarem a associação entre exposição ao fumo passivo e sintomas depressivos em 989 adolescentes, utilizando o questionário Beck Depression Inventory (BDI) também encontraram uma associação significativa entre fumo passivo e sintomas depressivos em adolescentes do sexo masculino. Em particular, o fumo passivo dentro de casa esteve fortemente associado a sintomas depressivos. No estudo realizado por Padrón, Galán & Rodríguez-Artalejo (2014), no qual analisaram o aumento de transtornos psicológicos nos adolescentes com exposição ao fumo passivo, eles concluíram que foi observada ligação entre duração das doenças e a poluição local.

 

    Dales & Cakmak (2016) estudaram 1.883 crianças e adolescentes canadenses com o objetivo de comparar a saúde mental dos participantes aos efeitos pulmonares e cardiovasculares relacionados à poluição do ar ambiente. Nesse estudo, os pesquisadores concluíram que as crianças e adolescentes que relataram transtornos do humor ou sintomas emocionais desfavoráveis podem ser mais vulneráveis aos efeitos fisiológicos adversos da poluição do ar.

 

A influência da poluição do ar na síndrome metabólica e doenças relacionadas

 

    Dougan et al. (2016) analisaram a associação entre tabagismo dos avós e sobrepeso/obesidade entre descendentes de três gerações. Os resultados sugerem que a associação entre tabagismo passivo materno e obesidade da prole não podem persistir para além da primeira geração. No entanto, a avó fumar pode afetar o estado de sobrepeso dos netos, provavelmente devido a associação entre o tabagismo das avós e tabagismo passivo das mães dos adolescentes.

 

    A exposição ambiental à fumaça do tabaco se correlaciona consideravelmente ao risco aumentado de obesidade como demonstrado em umestudo transversal, com uma amostra probabilística de 1985 participantes, conduzido por Kim, Kam & Lee (2014). Eles realizaram análises de concentrações tóxicas urinárias de metabolitos do Hidrocarbonetos Aromáticos Policíclicos (PAHs) e constataram que a exposição simultânea a PAH e a fumaça ambiente do tabaco podem aumentar substancialmente o risco de obesidade. Em outro estudo concluiu-se uma relação significativa entre o nível de nicotina do cabelo e os marcadores de oxidação no grupo de jovens com alta proporção de sobrepeso/obesos. (Groner et al., 2016)

A exposição à poluição do ar ambiente pode contribuir para o desenvolvimento da obesidade e de diabetes tipo 2. Em um estudo longitudinal, que utilizou avaliações bioquímicas e físicas, realizado pelos autores Alderete et al. (2017) em um hospital de Los Angeles com 314 participantes (8 a 15 anos), observou-se que as concentrações elevadas de dióxido de Nitrogênio (NO2) tiveram relações diretas aos efeitos adversos e longitudinal sobre a sensibilidade à insulina (S1), funções das células β e obesidade em crianças com alto risco de desenvolver diabetes.

 

    Estar exposto ao fumo ativo e passivo, bem como ao baixo consumo de nutrientes antioxidantes, aumenta o risco de síndrome metabólica. Em estudo realizado por Moore et al. (2016) se investigou a interação entre dieta e exposição passiva ao fumo e síndrome metabólica em 2.577 adolescentes. Foi evidenciado que o risco de síndrome metabólica é aumentado em adolescentes com alta exposição ao fumo, baixo consumo de vitamina E, ômega-3 e ácidos graxos poli-insaturados.

 

    Huntington-Moskos, Turner-Henson & Rice (2014) investigaram as relações entre a exposição à fumaça (autorrelatada e salivar), circunferência da cintura e pressão arterial. Os pesquisadores concluíram que a exposição à fumaça, tanto em fumo ativo como passivo e circunferência da cintura aumentada contribuíram com 35% da variação na pressão arterial sistólica e 18% na pressão arterial diastólica entre adolescentes, agregando riscos cardiovasculares a essa população.

 

A influência da poluição do ar em outras doenças

 

    Shirinde, Wichmann & Voyi (2015) delinearam um estudo para avaliar a associação entre eczema antigo (EE) e sintomas atuais de eczema (ES) em relação à exposição à fumaça ambiental do tabaco (ETS) e os resultados se sustentaram quanto a presença de eczemas e a exposição ao tabaco em casa e na escola.

 

    Um estudo nacional realizado na Suíça, com mais de 2 milhões de adolescentes (com idades de 13 a 19 anos), buscou avaliar o risco carcinogênico correlacionado com a exposição dos poluentes provenientes do tráfego de rodovias. Neste estudo de coorte, Spycher et al. (2015) perceberam que os adolescentes residentes em até 100 metros das estradas possuíam risco mais elevado, principalmente, quanto ao desenvolvimento de leucemia.

 

    A exposição à poluição do ar pode afetar a saúde cardiovascular em pacientes com anemia falciforme. Barbosa et al. (2015) chegaram a esta conclusão após avaliarem crianças e adolescentes que deram entrada em um Pronto Socorro pediátrico na cidade de São Paulo -Brasil durante cinco anos consecutivos e observam aumento no número de atendimentos totais e sintomas de dor exacerbada quando concentrações diárias de material particulado (PM10) se apresentaram mais elevados.

 

    Kaleta et al. (2017) examinaram o tabagismo involuntário entre os jovens, a consciência da sua nocividade e os fatores associados a atitudes em relação a fumar na presença de não-fumantes. A maioria dos estudantes estavam cientes das consequências do tabagismo ativo para a saúde e 69% entendiam as ameaças do tabagismo passivo. Os não tabagistas foram mais propensos a afirmar que fumar deveria ser proibido em casa e em veículos (p <0,05) e que os programas educativos deveriam incluir orientações sobre as consequências do tabagismo passivo para a saúde.

 

Conclusão

 

    As taxas de risco de doenças historicamente altas, relacionadas à poluição do ar, que impactam na saúde do adolescente se confirmaramnos estudos apresentados na presente pesquisa. As iniciativas para fazer frente aos danos causados pela falta do ar puro não se equiparam à importância da qualidade de vida resultanteda saúde proporcionada a esse grupo, em especial.

 

    A poluição do ar possui efeitos sinérgicos ambientais, biológicos, fisiológicos e psicológicos no indivíduo. Os genes modificados podem ser transferidos para gerações subsequentes ou desenvolver patologias variadas pela exposição involuntária de toxinas no ambiente circunvizinho dependendo do tempo, nível de poluição, da quantidade de substâncias que penetra no organismo e à sensibilidade da saúde do indivíduo.

 

    O contato com a fumaça do tabaco de forma ativa ou passiva (SHS), dióxido de nitrogênio (NO2), carbono negro, aeroalérgenos, hidrocarbonetos Aromáticos Policíclicos (PAHs), PM 2.5 (originado por queimadas e/ou fontes urbanas), ozônio, emissão de poluentes pelas minas industriais de ouro e cobre, vapores de gasolina, cola, exaustão do carro, o uso de fogão a gás em locais sem ventilação, incêndios sazonais, morar próximo à instalações pecuárias, indústrias ou usinas, rodovias locais e estaduais, estrada de ferro ou região portuária e, até mesmo, queimar formiga pretas são preditores significativos em quadros de depressão, estresse e suicídio entre adolescentes.

 

    Condições de tabagismo gestacional afetam diretamente a adiposidade e função pulmonar reduzida em crianças e adolescentes. Inflamação nas vias aéreas, leucemia, estresse oxidativo, estresse endotelial, aumento dos níveis de FOXP3 (metilação do marcador associado a função pulmonar inferior), eczema, doenças respiratórias como sinusite, rinite, bronquite, conjuntivite e asma, prejuízos na saúde cardiovascular, anemia falciformes e aumento da pressão sistólica e diastólica, obesidade e diabetes tipo II foram associados significativamente às condições de poluição em diversos níveis.

 

    É imperativo que os criadores de políticas públicas, a nível internacional, nacional, estadual e municipal adotem recursos para diminuir a exposição a estes riscos e tomem medidas mais efetivas quanto a este cenário. Apesar do Instituto Energia e Meio Ambiente disponibilizar a Plataforma online da Qualidade do Ar, que reúne dados de concentração de poluentes no país registra-se, ainda, ausência de recursos humanos e financeiros para a sua devida manutenção. A atualização de fontes específicas de degradação do ar é de suma importância para o controle adequado e se faz necessário uma transparência de informações obtidas principalmente nas áreas de maiores riscos.

 

    Destaca-se que é necessária a adoção de tecnologias limpas e de combustíveis adequados para cozinhar e aquecer casas; a utilização de meios de transporte menos poluentes; investimentos em eficiência energética e mais estudos científicos e toxicológicos, uma vez que permitem interferir nas causas para evitar os desfechos indesejados e favorecer o tratamento adequado.

 

    Estas são algumas ações necessárias e urgentes para reduzir a produção e/ou contato com os poluentes do ar. Preconiza-se que os investimentos necessários têm custos elevados, entretanto as consequências sobre a saúde também exigem gastos muito maiores e, por este motivo, se torna importante o planejamento de ações mais assertivas, nessa direção.

 

Referências

 

Alderete, T. L., Habre, R., Toledo-Corral, C. M., Berhane, K., Chen, Z., Lurmann, F. W., Weigensberg, M. J. et al. (2017). Longitudinal associations between ambient air pollution with insulin sensitivity, b-Cell Function, and Adiposity in Los Angeles Latino Children. Diabetes, 66, 1789-1796. https://doi.org/10.2337/db16-1416

 

Balte, P., Karmaus. W., Roberts, G., Kurukulaaratchy, R., Mitchell, F. & Arshad, S.H. (2016). Relationship between Birth Weight, Maternal Smoking during Pregnancy and Childhood and Adolescent Lung Function: A Path Analysis. Respiratory Medicine.121, 13-20. https://doi.org/10.1016/j.rmed.2016.10.010

 

Bang, I., Jeong, Y. J., Park, Y. Y., Moon, N. Y., Lee, J. & Jeon, T. H. (2017). Secondhand Smoking Is Associated with Poor Mental Health in Korean Adolescents. The Tohoku Journal of Experimental Medicine, 242(4), 317-326. https://doi.org/10.1620/tjem.242.317

 

Barakat-Haddad, C., Zhang, S., Siddiqua, A. & Dghaim, R. (2015). Air Quality and Respiratory Health among Adolescents from the United Arab Emirates. Journal of Environmental and Public Health, 284595. https://dx.doi.org/10.1155/2015/284595

 

Barbosa, S. M. M., Farhat, S. C. L., Martins, L. C., Pereira, L. A. A., Saldiva, P. H. N., Zanobetti, A., & Braga, A. L. F. (2015). Air pollution and children's health: sickle cell disease. Cadernos de Saúde Pública, 31(2), 265-275. https://dx.doi.org/10.1590/0102-311X00013214

 

Bird, Y. & Staines-Orozco, H. (2016). Pulmonary effects of active smoking and secondhand smoke exposure among adolescent students in Juárez, Mexico. International Journal of COPD. International Journal of Chronic Obstructive Pulmonary Disease, 11, 459-1467. https://doi.org/10.2147/COPD.S102999

 

Bono, R., Romanazzi, V., Bellisario, V., Tassinari, R., Trucco, G., Urbino, A. et al. (2016). Air pollution, aeroallergens and admissions to pediatric emergency room for respiratory reasons in Turin, northwestern Italy. BMC Public Health, 6(722). https://doi.org/10.1186/s12889-016-3376-3

 

Bono, R., Tassinari, R., Bellisario, V., Gilli, G., Pazzi, M., Pirro, V. et al. (2015). Urban air and tobacco smoke as conditions that increase the risk of oxidative stress and respiratory response in youth. Environmental Research, 137, 141-146. https://doi.org/10.1016/j.envres.2014.12.008

 

Bose, S., Romero, K., Psoter, K. J., Curriero, F. C., Chen, C., Johnson, C, M. et al. (2018). Association of traffic air pollution and rhinitis quality of life in Peruvian children with asthma. Plos One, 13(3), e0193910. https://doi.org/10.1371/journal.pone.0193910

 

Brasil. Ministério do Meio Ambiente, Conselho Nacional do Meio Ambiente - CONAMA. (1990). Resolução do CONAMA 3, de 28 de junho de 1990. Recuperado de: http://www.mma.gov.br/port/conama/res/res90/res0390.html

 

Brasil. Ministério do Meio Ambiente, Conselho Nacional do Meio Ambiente - CONAMA. (2018). Resolução do CONAMA 491, de 19 de novembro de 2018. Recuperado de: http://www2.mma.gov.br/port/legiabre

 

Dales, R. E. & Cakmak, S. (2016). Does mental health status influence susceptibility to the physiologic effects of air pollution? A Population Based Study of Canadian Children. Plos One, 1(12), e0168931. https://doi.org/10.1371/journal.pone.0168931

 

Dougan, M. M., Field, A. E., Rich-Edwards, J. W., Hankinson, S. E., Glynn, R. J., Willett, W. C. et al. (2016). Is grand-parental smoking associated with adolescent obesity? A three-generational study. International Journal of Obesity (Lond.), 40(3), 531-537. https://doi.org/10.1038/ijo.2015.186

 

Esposito, S., Galeone, C., Lelii, M., Longhi, B., Ascolese, B., Senatore, L. et al. (2014). Impact of air pollution on respiratory diseases in children with recurrent wheezing or asthma. BMC Pulmonary Medicine, 14(30). https://doi.org/10.1186/1471-2466-14-130

 

Fernández-Plata, M. R., Rojas-Martínez, R., Martínez-Briseño, D., García-Sancho, C. & Pérez-Padilla, J. R. (2016). Effect of passive smoking on the growth of pulmonary function and respiratory symptoms in school children. Revista de Investigación Clínica, 68(3), 119-127. Recuperado de: http://clinicalandtranslationalinvestigation.com/files/ric_2016_68_3_119-127.pdf

 

Groner, J. A., Huang, H., Eastman, N., Lewis, L., Joshi, M. S., Schanbacher, B. L. et al. (2016). Oxidative Stress in Youth and Adolescents with Elevated Body Mass Index Exposed to Secondhand Smoke. Nicotine & Tobacco Research, 18(7), 1622-1627. https://doi.org/10.1093/ntr/ntw025

 

Guidry, V. T., Gray, C. L., Lowman, A., Hallb, D. & Wing, S. (2016). Data quality from a longitudinal study of adolescent health at schools near industrial livestock facilities. Annals of Epidemiology, 25(7), 532-538. https://doi.org/10.1016/j.annepidem.2015.03.005

 

Guimarães, C. S. (2016). Controle e monitoramento de poluentes atmosféricos (1ª Ed.). Elsevier, 232p.

 

Herrera, R., Radon, K., Von Ehrenstein, O. S., Cifuentes, S., Muñoz, D. M. & Berger, U. (2016). Proximity to mining industry and respiratory diseases in children in a community in Northern Chile: a cross-sectional study. Environmental Health. 15(66). https://doi.org/10.1186/s12940-016-0149-5

 

Heshmat, R., Qorbani, M., Safiri, S., Babaki, A. E. S., Matin, N., Motamed-Gorji, N. et al. (2017). Association of passive and active smoking with self-rated health and life satisfaction in Iranian children and adolescents: the CASPIAN IV study. Epidemiology Researchhttps://doi.org/

 

Huntington-Moskos, L., Turner-Henson, A. & Rice, M. (2014). Tobacco Exposure, Weight Status, and Elevated Blood Pressure in Adolescents. (2014). Journal of Community Health, 39(4), 653-659. https://doi.org/0.1007/s10900-014-9839-5

 

Jacobson, L. S. V., Hacon, S. S., Castro, H. A., Ignotti, E., Artaxo, P., Saldiva, P. H. N. & Leon, A. C. M. P. (2014). Acute Effects of Particulate Matter and Black Carbon from Seasonal Fires on Peak Expiratory Flow of Schoolchildren in the Brazilian Amazon. Plos One, 9(8), e104177. https://doi.org/10.1371/journal.pone.0104177

 

Jung, K. H., Torrone, D., Lovinsky-Desir, S., Perzanowski, M., Bautista, J., Jezioro, J. R. et al. (2017). Short-term exposure to PM2.5, vanadium, changes in asthma gene DNA methylation, and lung function decrements among urban children. Respiratory Research, 18(63). https://doi.org/10.1186/s12931-017-0550-9

 

Kaleta, D., Polanska, K., Wojtysiak, P. & Szatko, F. (2017). Involuntary Smoking in Adolescents, Their Awareness of Its Harmfulness, and Attitudes towards Smoking in the Presence of Non-Smokers. International Journal of Environmental Research and Public Health, 14(10), 1095. https://doi.org/10.3390/ijerph14101095

 

Kile, M. L., Coker, E. S., Smit, E., Sudakin, D., Molitor, J. & Harding, A. K. (2014). A cross-sectional study of the association between ventilation of gas stoves and chronic respiratory illness in U.S. children enrolled in NHANES III. Environmental Health, 13(71). https://doi.org/10.1186/1476-069X-13-71

 

Kim, H. W., Kam, S. & Lee, D. H. (2014). Synergistic interaction between polycyclic aromatic hydrocarbons and environmental tobacco smoke on the risk of obesity in children and adolescents: The U.S. National Health and Nutrition Examination Survey 2003–2008. Environmental Research, 135(2014), 354-360. https://doi.org/10.1016/j.envres.2014.08.032

 

Kim, N. H., Park, J. H., Choi, D. P., Lee, J. Y. & Kim, H. C. (2016) Secondhand Smoke Exposure and Depressive Symptoms among Korean Adolescents: JS High School Study. Plos One, 11(12), e0168754. https://doi.org/10.1371/journal.pone.0168754

 

Lin, M. H., Caffrey, J. L., Lin, Y. S., Chen, P. C., Lin, C. C., Ho, W. C., Wu, T. N. & Lin, R. S. (2014). Low birth weight and environmental tobaccosmoke increases the risk of wheezing in adolescents: a retrospective cohort study. BMC Public Health, 14(688). https://doi.org/10.1186/1471-2458-14-688

 

Lovinsky-Desir, S., Jung, K. H., Rundle, A. G., Hoepner, L. A., Bautista, J. B., Perera, F. P. et al. (2016). Physical Activity, Black Carbon Exposure and Airway Inflammation in an Urban Adolescent Cohort. Environmental Research, 151, 756-762. https://doi.org/10.1016/j.envres.2016.09.005

 

Middleton, N., Kolokotroni, O., Lamnisos, D., Koutrakis, P. & Yiallouros, P. K. (2014). Prevalence of asthma and respiratory symptoms in 15-17 year-old Greek-Cypriots by proximity of their community of residence to power plants: Cyprus 2006 e 2007. Public Health, 128(3), 288-296. https://doi.org/10.1016/j.puhe.2013.11.004

 

Moore, B. F., Clark, M. L., Bachand, A., Reynolds, S. J., Nelson, T. L. & Peel, J. L. (2016). Interactions between diet and exposure to secondhand smoke on metabolic syndrome among children: NHANES 2007-2010. Journal Clinical Endocrinology & Metabolism, 101(1), 52-58. https://doi.org/10.1210/jc.2015-2477

 

Nhung, N. T. T., Schindler, C., Dien, T. M., Probst-Hensch, N., Perez, L. & Künzli, N. (2018). Acute effects of ambient air pollution on lower respiratory infections in Hanoi children: An eight-year time series study. Environment International, 110(2018), 139-148. http://dx.doi.org/10.1016/j.envint.2017.10.024

 

Organization for Economic Co-operation and Development - OECD (2016). The Economic Consequences of Outdoor Air Pollution. Policy Highlights. Recuperado de: https://www.oecd.org/environment/indicators-modelling-outlooks/Policy-Highlights-Economic-consequences-of-outdoor-air-pollution-web.pdf

 

Padrón, A., Galán. I., & Rodríguez-Artalejo. F. (2014). Exposure to passive smoking and psychic suffering in adolescents. A population-based. Tobacco Control, 23, 302-307. https://doi.org/10.1136/tobaccocontrol-2012-050548

 

Santana, E., Cunha, K. B., Ferreira, A. L. & Zamboni, A. (2012). Padrões de qualidade do ar Experiência comparada Brasil, EUA e União Europeia. Instituto de Energia e Meio Ambiente, 34(502), 12-81. Recuperado de: https://iema-site-staging.s3.amazonaws.com/padroes-final01.pdf

 

Shargorodsky, J., Garcia-Esquinas, E., Navas-Acien, A. & Lin, S. Y. (2015). Allergic sensitization, rhinitis, and tobacco smoke exposure in U.S. children and adolescents. International Forum of Allergy & Rhinology, 5(6), 471-476. https://doi.org/10.1002/alr.2144

 

Shirinde, J., Wichmann, J. & Voyi, K. (2014). Association between wheeze and selected air pollution sources in an air pollution priority area in South Africa: a cross-sectional study. Environmental Health, 13(32). https://doi.org/10.1186 / 1476-069X-13-32

 

Shirinde, J, Wichmann, J. & Voyi, K. (2015). Environmental tobacco smoke and the risk of eczema symptoms among school children in South Africa: a cross-sectional study. Public health, 5(8), e008234. https://doi.org/10.1136/bmjopen-2015-008234

 

Spycher, B. D., Feller, M., Röösli, M., Ammann, R. A., Diezi, M., Egger, M. & Kuehni, C. E. (2015). Childhood cancer and residential exposure to highways: a nationwide cohort study. European Journal of Epidemiology, 30(12), 1263-1275. https://doi.org/10.1007/s10654-015-0091-9

 

The World Bank & Ihme - Institute for Health Metrics and Evaluation (2016). The Cost of Air Pollution. Strengthening the Economic Case for Action. University of Washington, Seattle. Recuperado de: http://documents.worldbank.org/curated/pt/781521473177013155/pdf/108141-REVISED-Cost-of-PollutionWebCORRECTEDfile.pdf

 

Velická, H., Puklová, V., Keder, J., Brabec, M., Malý, M., Bobák, M. et al. (2015). Asthma exacerbations and symptom variability in children due to short-term ambient air pollution changes in Ostrava, Czech Republic. Central European Journal of Public Health, 23(4), 292-298. https://doi.org/10.21101/cejph.a4548

 

Wang, H., Nagavi, M., Allen, C., Barber, R. M., Bhutta, Z. A. & Carter A. et al. (2016). Global, regional, and national life expectancy, all-cause mortality, and cause-specific mortality for 249 causes of death, 1980-2015: a systematic analysis for the Global Burden of Disease Study 2015. The Lancet, 388(10053), 1459-1544. Recuperado de: https://www.thelancet.com/action/showPdf?pii=S0140-6736%2816%2931012-1

 

World Health Organization - WHO (2016). Ambient air pollution: A global assessment of exposure and burden of disease. Geneva: WHO. Recuperado de: https://apps.who.int/iris/handle/10665/250141

 

World Health Organization - WHO (1965). Expert Committee on the Health Problems of Adolescence & World Health Organization. Problemas de salud de la adolescencia: informe de un Comité de Expertos de la OMS. Ginebra: Organización Mundial de la Salud. Recuperado de: https://apps.who.int/iris/handle/10665/38485

 

World Health Organization - WHO (2017). Preventing noncommunicable diseases (NCDs) by reducing environmental risk factors. Geneva: WHO. Recuperado de: https://apps.who.int/iris/bitstream/handle/10665/258796/WHO-FWC-EPE-17.01-eng.pdf?sequence=1

 

World Health Organization - WHO, Regional Office for Europe, OECD (2015). Economic cost of the health impact of air pollution in Europe: Clean air, health and wealth. Copenhagen: WHO Regional Office for Europe. Recuperado de: http://www.euro.who.int/data/assets/pdf_file/0004/276772/Economic-cost-health-impact-air-pollution-en.pdf

 

World Health Organization - WHO. (2018). World Health Statistics data visualizations dashboard - Air pollution.Geneva: WHO. Recuperado de: http://apps.who.int/gho/data/node.sdg.3-9-viz-1?lang=en

 

Yoda, Y., Takagi, H., Wakamatsu, J., Ito, T., Nakatsubo, R., Horie, Y., Hiraki, T. & Shima, M. (2017). Acute effects of air pollutants on pulmonary function among students: a panel study in an isolated island. Environmental Health and Preventive Medicine, 22(33). https://doi.org/10.1186/s12199-017-0646-3

 

Zulkifli, A., Abidin, N. Z., Abidin, E. Z., Hashim, Z., Rahman, A. A., Rasdi, I. et al. (2014). Implementation of Smoke-free Legislation in Malaysia: Are Adolescents Protected from Respiratory Health Effects? Asian Pacific Journal of Cancer Prevention: APJCP, 15(12), 4815-4821. https://doi.org/10.7314/APJCP.2014.15.12.4815


Lecturas: Educación Física y Deportes, Vol. 24, Núm. 260, Ene. (2020)